
摘要:随着校本网络课程、国家精品课程、视频开放课程等不断涌现,门数众多、形式多样、内容交叉的网络课程需要联系起来、相互支持,以促进跨课程的网络学习。这就要求课程建设者打破传统课程内容的归属性,将内容紧密联系的网络课程作为课程群来进行建设。网络课程群是指使用计算机技术和互联网实现的本专业或跨专业培养方案中若干门在知识、方法、问题等方面有逻辑联系的课程加以整合而成的网络课程体系。基于知识建构的网络课程群能够整合不同网络课程的知识,优化网络课程教学活动,支持学生跨课程的网络学习和教师专业发展。目前我国网络课程群研究在理论层面多是面向具体学科的经验总结,在实践层面多关注具体案例,尚未洞察不同课程之间的知识关联。为了提升网络课程群的整体效益,网络课程群知识建构需要从分析框架、模型建构、促进策略、支持系统和评价方式等方面展开研究。网络课程群建设应根据经济社会的需求制定明确的目标,组建跨学科的研究团队,应用知识建构理论,采用定性与定量结合的方法,深入研究网络课程群知识建构过程的理论与实践问题。
从2000年教育部批准远程教育试点院校以来,我国已经积累了大量的网络课程资源。到2010年为止,仅国家精品课程资源网上的本科课程就达 12410门,高职课程达4528门。“十二五”期间,国家计划建设精品视频公开课1000门、精品质量共享课 5000门。随着校本网络课程、国家精品课程、视频开放课程等不断涌现,门数众多、形式多样、内容交叉的网络课程如何联系起来、相互支持,以提升教学的综合效益,成为网络课程设计开发与教学应用的重要问题。
为促进不同网络课程的协同创新,可以按照学生能力培养的目标,打破传统课程内容的归属性,把内容联系紧密的网络课程作为课程群来进行建设。“网络课程群是指使用计算机技术和互联网实现的本专业或跨专业培养方案中若干门在知识、方法、问题等方面有逻辑联系的课程加以整合而成的网络课程体系。” (熊芳,2007) 网络课程群以网状模式突破了单门网络课程界限分明、互不联通的弊端,将不同课程的教学内容、教学方法横向交叉渗透,既能促进单门网络课程教学效益的提升,又能实现不同网络课程的互相补充和协同创新。
一、网络课程群知识建构特点分析
在网络课程种类不断增强、内容不断丰富的背景下,发挥网络课程群的知识建构特点,既有助于高校整合网络课程资源,推广普及优秀的教学成果;也有益于提高网络课程群的教学效果,促进网络课程群的可持续发展。
1.整合不同网络课程的知识,优化网络课程的教学活动
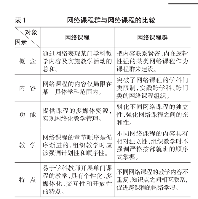
随着同类课程数量的不断增加,知识雷同、内容重复等问题难以避免。传统的网络课程理论侧重于将网络课程视为静态的知识体系,较多关注单门网络课程的设计开发与教学应用状况。而网络课程群则可以打破单一网络课程视角的认识局限,有助于人们思考网络课程之间的关系,促进相关网络课程整体教学效应的提升。网络课程群与网络课程的比较见表1。网络课程群还可以优化与整合不同的网络课程,“使课程设置、课程内容、教学设备、师资队伍、教学思想、教学方式方法等在教学系统中更好地得到优化,从而达到加强联系、减少重复、压缩课时、增加效果等功效。” (吴开亮,1999)

单门网络课程与其他网络课程交叉互补,成为知识创新的重要方式。某一网络课程的教学内容会影响其他网络课程的知识学习,而其他网络课程的知识内容又改变着此课程的知识建构效果,最终促进整个网络课程系统的知识创新。例如,仲恺农业工程学院构建了“大学基础化学网络课程群”,集成内容包括理论体系和实验体系两大体系以及“无机及分析化学网络课程”、“有机化学网络课程” 和“通用化学实验技术网络课程”三大模块。此网络课程群打破了传统基础化学教学中理论教学和实验教学绝对分明的教学系统,构成了理论教学和实验教学互动的学习平台。校内外每年有上万人利用该网络课程群进行学习,取得了良好的教学效果和显著的社会效益。
2.支持跨课程网络学习,提升学生知识学习效果
“学生身心发展的整体性,对课程变革有深刻的影响。课程变革要整体地考虑,各门课程要相互协调。”单门课程与三门以上性质相关或相近的课程交叉融合而形成课程群,实现了课程间的相互连接、相互配合,成为提高教学效果的重要途径。 “课程群的建设既有利于培养学生严谨的科学态度、严密的逻辑思维能力和科学的世界观,也有利于提升学生的判断能力、分析问题的能力和决策能力。” (赵朝会,2008)
网络课程群是在网络技术支持下对传统课程群进行的优化和改造,既能规避传统课程群的缺点,又能增强传统课程群的优势。网络课程具有网络环境的开放性、学习资源的共享性和信息传递的时效性,能够实现不同网络课程“由原来的相互隔离转变为相互贯通,由原来的相互重叠转变为相互补充,由原来的相互矛盾转变为相辅相成”。 (范钦珊,1997) 网络课程群与传统课程群的比较见下表2。

网络课程群整合不同网络课程的知识内容,有助于增强学生的知识创新与应用能力。学生可以针对自己的专业、兴趣爱好、知识水平等,融会贯通所学知识,提高知识学习效果。网络课程群通过集成不同的网络课程,优化了学科资源,适应了学习者个性化学习的需要,符合当今社会对复合型人才的需求。
3.促进学习不同学科知识,支持教师专业发展
以网络课程群形式开展课程教学改革与创新,打破了不同院系以及院系内部不同课程教师之间的隔阂,使教师拥有相互交流的平台,促进教师学习不同课程的知识,有助于教师团队的共同发展。作为课程群建设主体的教师,要具备将不同课程内容进行融合的能力,不仅要熟悉或精通一门网络课程的内容,还要学习不同网络课程的相关内容,以剔除课程之间重复的知识内容,提高网络课程群的教学效果。
在网络课程群的知识建构活动中,应该鼓励不同学科背景的教师积极发挥各自的优势和长处,不断更新教学内容,改进教学方法,建设优质网络资源,从而更深入地研究并解决课程教学中的问题。例如,温州大学将专业课程“信息技术与学科教学整合”、“教学系统设计”、“教育技术学导论”和专业课公共课“现代教育技术”联系起来,构成 “省级精品课程”网络课程群,既为校外在职教师提供了学习教育技术相关课程的机会,又支持了校内教育技术学教师团队的交流互动。
二、网络课程群知识建构研究之反思
鉴于网络课程群知识建构方式的多样性、复杂性,为便于开展研究,笔者在研究资料的选择和使用方面主要侧重于高校网络课程群,但研究结论在一定程度上也适用于中小学、职业院校、民办学校等其他类型学校的网络课程群。目前我国网络课程群知识建构研究集中表现出以下几个方面的问题。
1.课程群研究侧重于经验的陈述,尚未洞察不同课程的知识关联
我国以课程群建设为主要方式的课程改革日渐深入,课程群规划、课程群团队组织以及信息平台如何支持等成为课程改革的重要内容。我国的课程群研究在借鉴国外生态课程思想的基础上,开展了基于学科专业的实践探索。
在国外,不少学者将生态和课程联系起来,认为课程设计应该具有整体观。1982 年,卡普拉(Capra)提出从生态学的视野来看待和设计课程。随后,米勒(J.P.Miller)提出“整体性课程”,奥里佛(D.Oliverand)探讨了课程“相关多元性的统一”问题。 (李臣之,1999) 1994年,大卫·帕金斯(David N.Perkins)提出元课程理论,探讨了如何通过课程整合的方式来促进学生思维的发展。 (赵慧臣等,2009) 2004 年,后现代课程学者威廉·多尔(William·Doll)根据生态学领域的复杂理论,构建了“4R”新课程标准:丰富性(Richness)、循环性(Recursion)、 关 联 性 (Relation) 和 严 肃 性(Rigor)。 (张玉欣,2012) 2008 年,斯拉特瑞(P. Slattery)从文化角度研究了课堂生态问题,分析了课程教学的“生态模式”。
在国内,课程群研究侧重于归纳具体学校或具体课程的实践状况,基本上属于经验的总结。主要包括四个方面:第一,阐述课程群的概念内涵、结构布局和资源配置等理论。如郭必裕 (2005) 以课程群内涵分析为切入口,以课程群构成的学科内容为主线,通过分析课程群建设中课程内容的变化,揭示了课程建设中的融合与分解规律。第二,阐述具体学科专业课程群的建设方案。如杨继美等 (2006)针对现代体操运动的发展与体育教育专业课程改革的需要,系统规划了体操课程群的内容、开设时序、课程性质与权重等,思考了体操课程群的教学理念、教材编写、教学内容等问题。第三,综合同类高校课程群建设的经验。如陆为群 (2007) 认为课程群建设是高师院校课程建设改革的重要趋势,并论述了高师院校课程群建设的原则和策略等问题。第四,课程群视野下某门课程的教学改革。如秦剑等 (2012) 针对现阶段高等工程专业实践教学环节普遍存在的不足,提出基于课程群的电子信息工程层次化实验体系,描述了新体系的构建思想、实施方案及其构建过程中需要注意的主要问题,为其他高校同类实践教学改革提供了新的思路等。
单门课程与其他课程交叉形成课程群,不仅是课程研究的组成部分,而且是知识创新的重要来源。然而,目前的课程群研究尚未深入研究不同课程的知识关联,洞察知识生长的机制,挖掘知识创新的源泉。因此,尽管课程群的理论研究可以为网络课程群建设提供参考,但无法提供有效指导。
2.网络课程群的理论研究:基于经验总结,面向具体学科
在理论层面,网络课程群研究侧重于课程之间的融合以及如何实现课程的网络化,以促进资源的充分利用和优化,且多以某一专业或学科为例来介绍具体的课程整合过程,具体体现在以下四个方面:
其一,构建交叉互补的课程关系。如熊芳(2007) 提出网络课程群建设应打破课程内容的归属性,弱化课程的独立性,强化课程之间的相互联系,凸显它们为确定的共同技能服务的特征。康艳红 (2010) 认为应充分利用现代资源网络化与信息化的特点,使教学内容具有明显的时代性和先进性。课程群建设关键在于协调课程之间的关系,弱化不同课程的独立性,强化课程之间的亲和性。
其二,建设路径以精品课程为基础。如许世军等 (2006) 在分析课程群建设模式与精品课程建设之关系的基础上,提出以网络课程群为平台和环境,以网上精品课程为核心,建设大学物理网上教学系统的构想,以促进课程群优化整合,实现低成本的教学资源充分利用。
其三,倡导系统工程理论的建设模式。如丁志斌等 (2010) 讨论了英语专业网络课程群资源建设的模式与途径,指出应遵循系统工程的模式进行课程群建设,以激发学生自主学习系统知识与技能的积极性,达到最优设计、最优控制和最优管理的目标。
其四,提出常规技术创新应用的方案。如施珺等 (2006) 提出了课程群网络智能平台教学模型,包括智能化的网络课件生成系统和具有自主性的网络学习平台,为解决各门课程网络课件之间的信息融合、沟通、相互衔接提供了可行性论据。熊芳(2007) 阐述了如何运用博客和知识库信息平台实现相关课程之间的内容整合,研究了电子商务专业网络课程群的教学设计、功能设计以及博客系统的总体设计。丁志斌等 (2010) 提出了网络课程群建设的技术规范,将英语专业网络课程群资源分为四个层次:素材类教育资源建设、网络课程库建设、课程资源管理系统开发和通用远程教学系统支持平台开发。
目前网络课程群研究侧重于关注具体学科的网络课程群建设案例,而较少明晰网络课程群的知识关联。 (郭绘绘,2013) 因此,当前亟需分析网络课程群的知识建构规律,明晰网络课程群的知识建构关系,以引导网络课程群的设计与开发实践,提高网络课程群的知识建构效果。
3.网络课程群的实践开展:关注具体案例,内在关系仍待研究
在实践层面,有些高校利用FLASH、博客等制作平台,采用不同的建设方案已建设了符合本专业特色的网络课程群,一定程度上实现了教学资源的充分利用和优化。网络课程群在实践层面的研究主要体现在以下几个方面:
第一,基于教学经验的课程组织。如2008年南京师范大学针对地理信息系统(GIS)专业或相 近 专 业 的 本 科 生 或 研 究 生 , 利 用 Microsoft PowerPoint、几何画板、FLASH等制作工具,先将核心课程建成精品课程,然后分批建成了由20门课程组成的GIS专业网络课程群,其中包含测量学、地理信息系统、地理建模、遥感概论、数字高程模型、地图学、GIS集成原理与方法等课程。
第二,基于感知经验的技术应用。如2007年西北师范大学的武和平等利用Google的文档协同编辑、在线日历、及时交流、群组论坛等,将已有的英语翻译、英语写作、英语报刊选读、英语教育学和英语词汇学习等网络课程组合起来,建设成英语专业网络课程群,并搭建起模块化的网络管理系统,包括互动交流协作模块、资源管理模块、教学日程管理模块、课程管理模块等,形成了资源支持和群组支持的两类网络教学模式。
第三,基于实践检验而缺乏顶层设计的建设路径。例如,温州大学根据课程建设的实际情况,利用已有的网络课程组建网络课程群,将2003年建设的专业课“信息技术与学科教学整合”、2004年建设的专业课“教学系统设计”、2008年建设的专业课“教育技术学导论”和2007年建设的公共课“现代教育技术”四门省级精品课程联系起来,构成了 “省级精品课程”网络课程群。
第四,基于课程思想的网络课程群组织方式。例如,井冈山大学医学院的预防医学网络课程群主要包括预防医学网络课程、临床营养学网络课程、医学统计学与流行病学网络课程。每一门网络课程大致都包括教学大纲、考试大纲、电子教材、电子教案、多媒体课件、作业习题、实验指导、参考文献、自测平台、课堂录像等部分。该课程群中各网络课程都采用了相似的界面设计和模块设计,有利于学习者快速适应网络课程群的知识学习,但不同网络课程之间的知识关联仍待强化。
在网络课程群的建设实践中,笔者认为应以课程间知识的联系为结合点,把相关的知识点联系起来以实现知识的融会贯通。然而,人们大多都采用精品课程带动课程群的思想,较多关注网络课程群实践的具体现象,而忽略了实践背后的知识建构理论,从而难以发挥网络课程群知识建构的应有成效。
4.网络课程群知识建构研究亟待开展
教育技术领域知识建构研究的纬度多元,形式广泛。目前的研究主要包括四个方面:一是知识建构的基本理论研究,如庄慧娟等 (2008) 从解释的视角,把协作知识建构看作是学习者在不断进行自我解释和与他人交互解释中建构知识的过程,并从计算机支持的角度建立了基于解释的协作知识建构过程模型。二是信息化环境中的知识建构研究,如李彤彤等 (2011) 在教师虚拟学习社区中的知识建构实证分析中,将知识建构划分为个体知识建构和协作知识建构两个方面,而协作知识建构过程又可分为观点表达、观点联结、观点建构三个阶段。三是基于知识建构的网络学习研究,如陈向东等 (2008) 在综合借鉴在线交流评价相关研究的基础上,设计了一个具有可操作性的异步交流知识建构评价框架,能够直观、快捷地评价异步交流参与者的知识建构过程。四是知识建构工具的开发与应用研究,如郭丽娜等 (2012) 利用 Silverlight 创建了能够实现文字、图形实时交互的可视化工具,有助于学习者减轻认知负荷,促进深度知识建构。
当前,知识建构研究已经从个体间的知识分享转向集体间的知识共生,从单门课程的知识学习转向多门课程的知识协同。Bereiter (1991) 认为,知识建构需要关注思想的持续改进,关注共同体(集体)知识,而不仅仅是个人知识。南京师范大学张舒予教授团队基于“视觉文化”专题网站,提出知识“从共享到共生”的理念及策略,揭示了信息时代知识建构的趋势 — —在个体间知识共享的基础上,形成集体知识增长的学习共同体。 (朱永海等, 2012) 在从单门课程的知识学习转向多门课程的知识协同方面,张义兵等 (2012) 针对知识建构理论在我国应用中面临的问题,建议把一些分科课程整合为综合课程,以此形成更好的以知识创造为核心的教学,提高学生知识学习的效果。
网络环境下的知识建构需要学科知识作为支持。近年来虚拟学习社区和专题学习网站的相关研究便是针对网络环境下的知识建构问题而展开的。然而,虚拟学习社区虽然可以促进集体知识建构,但缺乏针对性的学科知识。张立国 (2009) 通过实证研究指出,在虚拟教学中推广协作学习时,由于缺乏针对性的学科知识,开发者和教师很难在现实情境中规范地设计系统化、有效的团队协作和小组学习活动。尽管专题学习网站具备支持知识建构活动的学科知识,但往往是单一学科或课程的知识,跨学科、跨课程的知识建构仍然难以实现。
网络课程群与网络课程所依据的设计理论不同,在知识建构中各具优势。如果仅仅注重单门网络课程的建设,而忽视不同网络课程的内在关联,则容易造成不同网络课程的知识衔接不紧密或内容重复低效等问题。尽管加拿大多伦多大学的Scardamalia教授等(1994) 认为网络环境支持跨课堂的协作知识建构, Harris (1995) 还 设 计 了 “ 远 程 协 作 课 题 ” (Tele-Collaborative Projects),提出通过网络平台对某一研究领域内的一些问题进行不断地探索,能够实现世界范围内的信息搜集与交流,但针对网络课程群的知识建构研究仍未深入开展。
为了提升网络课程群的整体效益,实现不同网络课程知识的共享、共建和共生,笔者认为应突破单门网络课程支持学习者知识建构的局限,分析网络课程群中不同网络课程之间的知识协同关系,探索网络课程群知识建构的规律,为设计者设计、开发网络课程群提供理论参考,为学习者学习、应用网络课程群提供重要指导,为管理者选择、推广网络课程群提供判断依据。
三、网络课程群知识建构研究之内容体系
网络课程群知识建构的过程实际上就是不同网络课程如何实现知识融合、分解、创新和应用的过程。因此,可以根据课程群、知识工程和教学设计等理论,探讨网络课程群知识建构的基本规律和实践应用,优化网络课程群的设计开发,提升网络课程群的育人价值。
1.网络课程群知识建构的分析框架
网络课程群知识建构研究既需要剖析本体层面网络课程群知识建构的基础条件,又需要探讨社会层面网络课程群知识建构的实现过程。其中,本体层面的知识建构反映了作为知识系统的网络课程群之间的相互作用,可以作为知识建构的基本要素;而社会层面的知识建构则体现了教师、学习者等获取和应用网络课程群资源进行知识学习的过程及结果,可以作为知识建构的促进性要素。
“课程群首先应该优化课程结构和教学内容,注重知识内容的渗透、融合与衔接,尽量合理避免内容的重复,从而提高课程整合化程度,完善人才培养目标和规格。” (允春喜等,2012) 网络课程群的知识建构分析需要从网络课程群系统与要素的关系出发,充分考虑不同网络课程以及教学体系之间的关系。将网络课程群的教学要素与知识建构的一般过程作为维度,可以构建出网络课程群知识建构的分析框架(见表3)。

2.网络课程群知识建构的模型研究
网络课程群的知识建构不是一个封闭的系统,而是一个开放的动态系统。根据Kang等 (2001) 的观点,可以把影响网络课程群知识建构的要素划分为基本要素(知识建构的时空条件)、促进性要素(有效促进知识建构)和持续性发展要素(支持知识螺旋生产),然后再具体分析网络课程群的知识建构状况。换言之,我们可以从知识建构的整体性、关联性和动态性等角度出发,研究网络课程内部、网络课程群之间以及网络课程群与知识建构环境之间的联系,分析网络课程群知识建构的要素、结构和特点,以实现知识的循环建构和网络课程资源的再生,丰富网络课程群的知识教学活动,完善网络课程群的知识建构效果。
在网络课程群知识建构的模型分析中,我们应该首先分析网络课程群知识建构的阶段,探讨网络课程群知识建构所经历的自我组织(共享/发散)、相互连接(收敛)、智慧结晶(凝聚)和共同创造(共生)的过程,进而把握不同阶段网络课程群知识建构的关系及相互作用的机制,在此基础上进一步构建网络课程群知识建构的模型。
3.网络课程群知识建构的促进策略
网络课程群建设并不是相关课程的简单组合,而是在科学研究的基础上进行有机推进的结果。网络课程群知识建构应以不同网络课程的协同作为知识建构的基础,以学习者与网络课程群的互动作为知识建构的目的。我们只有探讨清楚网络课程群知识建构的基本规律与支持系统,才能促进学习者综合应用网络课程群的知识,提高自身解决复杂问题的能力。在明析网络课程群知识建构的基本规律后,我们还应该探讨学习者(个体与个体、个体与群体、群体与群体)如何借助知识建构工具,在“学习者- 媒体技术-网络课程群-知识构建”等要素的相互关系中,实现知识的共享、协同、共建和共生,以及如何采用相应策略促进学习者的知识建构活动。
促进网络课程群的知识建构不是进行简单的课程组合,而是需要统筹规划网络课程体系,重新设计和整合网络课程,优化具体网络课程的教学内容,改革网络课程的教学模式。因此,我们可以根据信息化教学设计的基本原理和主要流程,在教学目标描述、学习者特征分析、教学模式应用、学习环境建构和教学评价开展等方面,探索网络课程群知识建构的教学设计,分析不同网络课程在教学目标、教学内容、教学模式、教学媒体和教学评价等方面的内在联系,完善网络课程群知识建构的教学活动,提出网络课程群知识建构的促进策略。网络课程群知识建构促进策略的分析流程见下图。

4.网络课程群知识建构的支持系统
在从单门网络课程知识学习到多门网络课程知识协同的过程中,不同学习阶段的组织记忆起着非常重要的作用,可以作为知识建构的持续性发展要素。因此,网络课程群知识建构需要分析学习者如何处理生成的创新知识、操作规程、经验技巧和心智模式等,探讨如何应用支持系统将其转化为知识建构的新资源,并采用哪些方式对知识进行过滤和维护,以形成组织记忆的有效机制。
网络课程群知识建构是在师生、生生之间的交流与互动中展开的。学生从网络课程的教学内容和学习资源中分析、归纳、综合出对自己学习有价值的知识,然后根据不同的学习内容和目标进行不同的分类,或者根据学习的相关主题进行合理组织,从中找出知识点之间的内在联系,促进自己知识的创新。根据知识建构“共享-论证-协商-创作-反思”的基本过程,研究者需要分析知识论坛(Knowledge Forum)、知识空间可视化工具(KSV)和知识建构对话分析工具(KBDeX)等在网络课程群中的应用方法,进而构建网络课程群支持系统,包括学习过程跟踪和记录系统、学习反馈系统、学习导航系统和学习工具系统等,以促进不同网络课程的知识协同,支持学习者跨课程的网络学习。
5.网络课程群知识建构的评价方式
网络课程群不仅要求学习者学习单门课程的知识,还要求他们借助不同网络课程之间的关系进行跨课程的知识建构。换言之,网络课程群既关注单门课程的学习状况,又关注相关网络课程的学习状况。网络课程群知识建构的评价是指以学习目标为依据,运用有效的技术手段,测定、衡量网络课程群中学习者知识学习活动的过程和结果,并给予价值判断的过程。
具体说来,我们可以通过以下方式对网络课程群的知识建构进行多维评价:通过查看网络课程群的访问次数来判断该课程知识是否受欢迎;通过咨询别人使用课程后的体验来判断网络课程群的质量;通过学习不同网络课程的知识单元,建立知识之间的联系,形成新的知识结构,并将其进行有效地存储,以判断网络课程群知识的组织状况;通过分析网络课程群能否使学生扩大知识面、加深对学习内容的理解,以及在讨论和解决问题的过程中,能否培养学生的批判性思维能力、多角度看问题的能力、协作精神和人际交流能力,以判断网络课程群知识的共享状况;通过分析学生能否利用不同网络课程的知识,实现隐性知识显性化和显性知识的内化以及不同网络课程知识的迁移,以判断网络课程群知识的应用与创新状况。
四、网络课程群知识建构研究之展望
网络课程群的知识建构需要处理好不同网络课程内各要素的关系,以及网络课程群与外部环境之间的复杂关系;既要依据经济社会的快速发展对人才培养提出的新要求,又要遵循网络课程教学的主要规律和课程建设的基本原则。网络课程群知识建构研究不仅需要理论上深入分析网络课程群的知识建构关系,而且需要实践中在课程目标、课程内容、教学团队和课程学习等方面充分体现知识建构的要素。
1.根据经济社会需求,明确网络课程群知识建构的目标
要使网络课程群能够提高学习者的学习效果,必须了解学习者的真正需要、特点及学习风格。为此,网络课程群建设应该以培养经济社会需求的人才为根本目标和出发点,通过对不同的课程群进行协同融合,进而构建结构优化、效果良好的网络课程群系统。
在此过程中,要挖掘网络课程之间的关联,使相应的课程群能够紧密联系、相互支持;课程群的协同要与具体的时空条件相适应,扶持新兴学科、交叉学科和边缘学科的网络课程群;要以经济社会转型为导向,支持优势明显的基础学科和体现高新技术的新兴学科的网络课程群建设。为此,我们应优化不同学科的网络课程群布局,加大与产业紧密相关的网络课程群的比重,提高实践应用类网络课程群和文化科普类网络课程群的比重,使它们在地区经济建设和文化传播中起到积极的作用。
2.组建跨学科团队,开展网络课程群知识建构研究
鉴于网络课程群具有交叉学科特点,对研究团队有着更高的要求,因此只有组建一支跨学科的研究团队,才能满足学生综合能力培养的教学需要。例如,以人才培养目标为导向,根据学科知识建构的需要,建立跨系科的网络课程群;以重大教学改革为结合点,由教师、学生和专家组成跨网络课程群的教学团队;举办跨网络课程群的教学实践,优化不同网络课程之间的相互关系;重新组织教学内容,教师根据教学主题设计教学任务,学生根据学习需要灵活选择课程知识,从而形成纵横交织、灵活开放的网络课程群知识建构活动。
在网络课程群知识建构研究中,我们可以应用实证调研方法,如通过访谈网络课程研究专家、网络教学管理人员、网络课程设计人员和网络课程群学习者,探讨网络课程群的自我组织(共享/发散)、相互连接(收敛)、智慧结晶(凝聚)和共同创造(共生)等情况,分析影响网络课程群知识建构的因素及其作用关系。另外,我们还可以应用网络课程群知识建构的促进策略,提出基于知识建构的网络课程群设计方法;并将促进策略和设计方法提交给专门设计与开发网络课程群的企业公司和教育部门,跟踪其实施效果,进而形成更具推广应用价值的研究成果。
3.应用知识建构理论,引导网络课程群知识建构研究
在网络课程群知识建构研究中,我们不仅要考虑单一网络课程自身的体系结构与知识内容,还需要明确不同网络课程之间的知识关联,促进知识内容的相互渗透和融合。因此,我们需要坚持应用知识建构理论,分析不同网络课程的知识协同关系,以构建内容优化、相互支持的网络课程群体系。
知识建构理论的最新研究成果表明,网络环境下的知识建构已经从“单门网络课程的知识学习” 转向“多门网络课程的知识协同”,从“个体间知识共享”转向“集体间知识共生”。因此,我们应该把握网络课程群知识建构的基本规律,分析网络课程群知识建构的影响因素,优化网络课程群知识内容,实现不同网络课程之间的知识内容既相对独立又连贯递进。
4.运用定性与定量相结合的方法,探索网络课程群知识建构的规律
在定性研究方面,可以采用建模法来构建网络课程群知识建构模型。本研究中,笔者首先将网络课程群知识建构的要素划为基本要素、促进性要素以及持续性发展要素,然后通过分析要素之间的关系及其相互作用的机制,进而构建出网络课程群知识建构的模型,最后针对网络课程群知识建构的现状与问题,根据信息化教学设计的基本流程,构建了基于知识建构的网络课程群设计模型。
在定量研究方面,可以采用社会网络分析法来分析网络课程群知识建构的影响因素。应用社会网络分析法,可以分析网络课程群知识建构中学习者之间连接关系的模式、结构和功能,把握连接关系的强度、密度、对称性和规模等,明确知识建构中学习者圈群中的成分、派系、结群等虚拟社会资源构成。量化网络课程群知识建构中的学习者数据,可以探讨网络课程群知识建构的基本要素、促进性要素和持续性发展要素之间的相互关系,分析网络课程群知识建构的动力机制。
在网络课程群教学实践的真实情景下,我们可以将定性研究和定量研究相结合,对网络课程群知识建构进行干预性的优化设计(设计),再应用于学习者的知识建构活动中(实施),进而对网络课程群的设计和学习者的知识建构进行评价(评价),然后根据评价结果,重新进入下一轮的设计、实施和评价,直至形成良性而有效的网络课程群设计与知识建构循环。在此过程中,网络课程群的研究者和教学实践者共同参与知识建构活动,可以获取第一手资料,有针对性地分析网络课程群的知识建构问题,进而改善网络课程群的知识建构质量。
5.注重理论与实践协同发展,以实现网络课程群知识建构的效果
网络课程群知识建构研究需要在总体上采用理论研究与实证分析相结合的方式,既能推进网络课程群知识建构基本理论的创新,又能结合现实问题进行设计开发与应用研究,从而最大程度地实现网络课程群知识建构的效果。
在理论层面,构建网络课程群知识建构的基本理论。在从“单门网络课程的知识学习”向“多门网络课程的知识协同”、从“个体间知识共享”向 “集体知识共生”的转型中,构建网络课程群知识建构模型;在此基础上,根据信息化教学设计的基本原理,从教学目标、教学内容、教学模式、教学媒体和教学评价等方面,提出网络课程群知识建构的促进策略。
在实践层面,开展网络课程群知识建构的实践研究。以教育技术学网络课程群为案例,可以通过其知识建构的实践研究,验证和优化网络课程群知识建构的理论成果。教育技术学不仅是由教育学、技术学和艺术学等交叉而成的学科,而且有“教学系统设计”、“数字教育媒体”、“信息技术教育”、“教育软件工程”和“教育装备技术”5个方向的课程组,其网络课程群可以作为知识建构研究的案例。我们可以对教育技术学网络课程群的知识建构进行干预性的优化设计(设计),再应用于学习者的知识建构活动(实施),并开展对学习者知识建构的评价(评价),完善网络课程群知识建构的促进策略。在此基础上,我们通过分析问题型、知识型和方法型网络课程之间的关系,即可构建出基于知识建构的网络课程群设计方法。